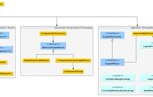
KLayJS is a layer-based layout algorithm that is particularly suited for server-link diagrams with an inherent direction and ports (explicit attachment points on a server's border). It is based on the ideas originally introduced by Sugiyama et al.
Cost / License
- Free
- Open Source
Platforms
- Mac
- Windows
- Linux






















































